The3DApp
AI tools, Figma, UX Research
Timeline
Ongoing
Team
Solo Lead Designer
My Role
Lead UX/UI Designer — Research, Interaction Logic, and Prototyping.
An ongoing redesign for a virtual 3D property viewer. Research-driven UX improvements empowering listing agents to virtually stage and present properties to prospective buyers.
iOS Companion App
A native iOS prototype for agents capturing scans in the field — try it live below.
The Problem
The “Blank Page” Anxiety
Agents aren’t prompt engineers. Facing a blank text box leads to Analysis Paralysis—they don’t know the “magic words” to get a professional result.
The Reference Problem
Agents often have a specific vision in mind but can’t describe it in words. One agent mentioned wanting to “upload a professional photograph to virtually stage in it.”
The Precision Gap
Agents need to fix specific issues like “ugly mirrors” or clutter, but text-only prompts are too blunt to handle surgical edits.
The Time Crunch
Agents are managing multiple listings, client calls, and showings simultaneously. They don’t have time to learn new software or iterate through trial-and-error workflows—every tool needs to be intuitive and frictionless from the first tap.
Research
When I began research with listing agents, I realized the problem wasn't a lack of images—it was a lack of trust and speed. Industry tools like Matterport lacked the high-def photography required for premium listings, while open-ended AI tools produced unreliable results.
Agents needed more than a scan. They needed a way to show "what a property could be" without waiting 48 hours for a third-party editor.
UX Research — User Interview: Agent
"ChatGPT is difficult to use to virtually stage a 2D image because it hallucinates."
"The biggest opportunity for adoption among agents is high-end virtual staging and rendering for listings."
The agent uses ChatGPT to recreate specific styles (Scandinavian, Mid-Century Modern) using reference photos and exact prompts.
The agent uses the Matterport app and is exploring AI to remove "ugly mirrors" or declutter spaces—but finds it lacks precision.
The agent wants to stage units based on the likely buyer profile (family vs. single professional, etc.).

Iterations


The Solution
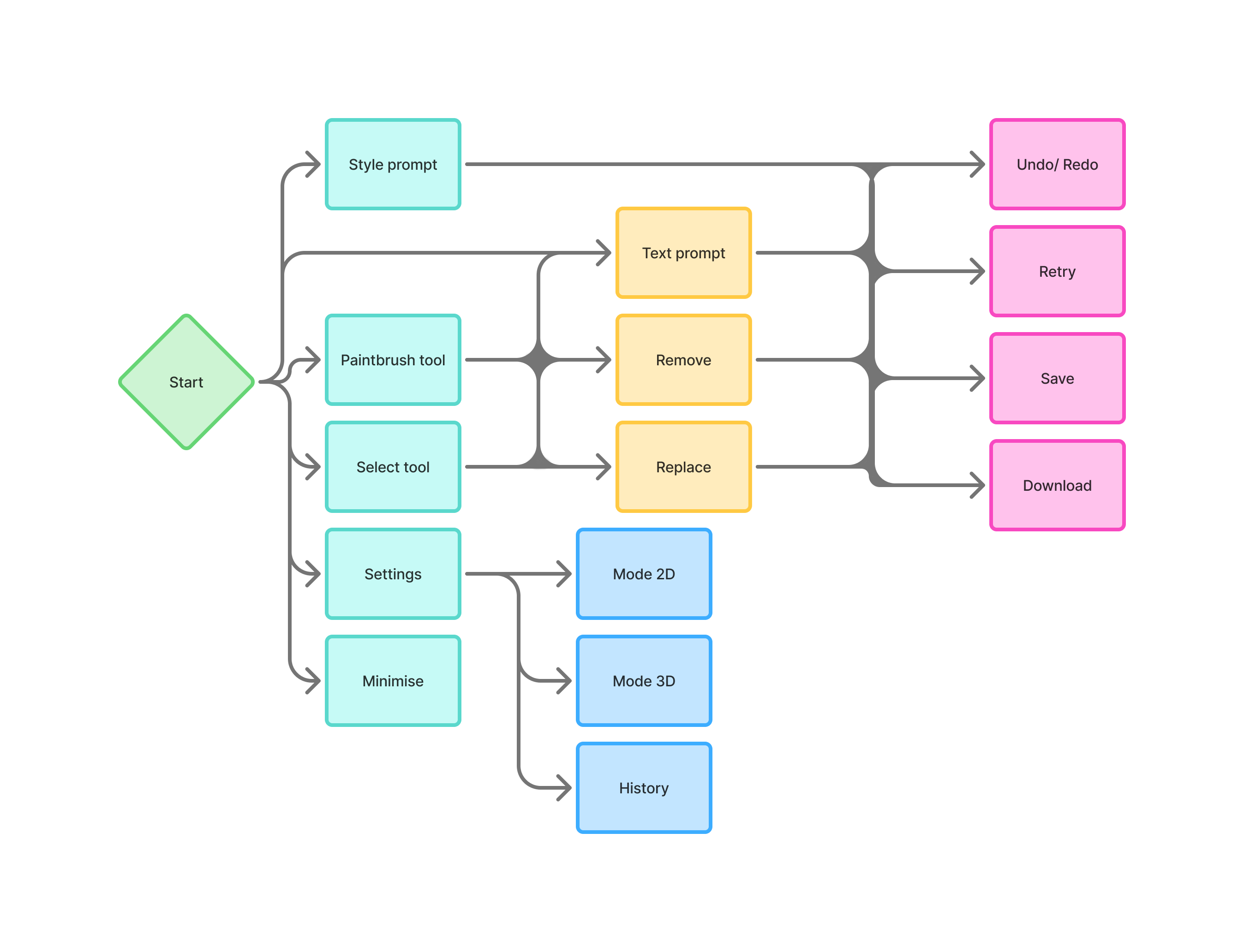
I moved away from “Open Prompting” and toward a System of Constraints— a structured set of tools that ensure speed and accuracy without requiring the user to think like a prompt engineer.
The Style Gallery
I replaced the empty text box with high-intent Style Tags. By selecting “Scandinavian” or “Mid-Century Modern,” the agent feeds the AI a curated data set of high-end design — eliminating the need to write long descriptions.
In the final version, we added Add Furniture as a dedicated tool because stakeholders wanted to prioritize a virtual 3D staging capability. Through user interviews, we discovered agents also needed Add People and Remove All Furniture buttons to prepare listings quickly. We prioritized Declutter after competitive analysis and the remaining options are curated prompt styles — designed to save agents time and reduce decision fatigue.
The AI Paintbrush
Instead of telling the AI where to go with words, the agent "paints" their intent directly onto the scan. This acts as a spatial prompt, telling the AI: "Only imagine in this specific area."
The Action Bar
A control deck featuring: an Attach Photo tool for styling from inspiration photos, a 2D/3D Toggle to switch between high-def listing stills and immersive panoramas, a Paintbrush, Undo/Redo, Download, and Add to Gallery—so agents can quickly refine visualizations until they're listing-ready.
The Impact
48h → 30s
Turnaround time
Transformed a 48-hour third-party editing cycle into a 30-second in-app interaction.
$0
Staging cost
Eliminated the need for $1,000+ staging fees, democratizing high-end marketing for every property—from rentals to luxury condos.
10
Predetermined prompts
Curated 10 style presets — Boho, Japandi, Coastal, Scandinavian, Mid-Century Modern, and more — so agents select a style instead of engineering a prompt.
Next Steps
In the next version, I want to explore adding a video generation button, along with the ability to talk to the AI—or have it act and move on the agent’s behalf. For example, an agent could ask the AI how much paint is needed to cover a specific wall, or who is depicted in a painting on the wall, and have a conversation that gives the AI more context before generating image results. Each of these three states would need its own distinct UI.
Another challenge I’d like to revisit is motion behavior on the predetermined prompt buttons. Swiping left and right feels native on iOS, but trackpad and mouse-wheel logic conflict on web viewers, so the animation isn’t smooth. I’d like to work with developers to fix this—or design around it—to create a more seamless experience across platforms.
