prototyped with Claude
Stylo
Interactive Prototype, UX/UI
Timeline
Concept / Ongoing
Team
Solo Designer
My Role
Lead UX/UI Designer — Research, Interaction Design & Prototyping.
Stylo bridges the gap between inspiration and reality by turning a single smartphone photo into a fully shoppable, photorealistic showroom — no LiDAR, no design expertise required.
Problem
Most users suffer from Interior Design Paralysis — the desire to renovate stalled by three core frictions.
Visualization Failure
The inability to imagine how a 2D catalog item looks inside their specific, cluttered bedroom.
Hardware Barriers
Most advanced AR tools require high-end LiDAR sensors, alienating the average smartphone user.
Logistical Friction
The "hunt" for matching sets across 10 different tabs and retailers leads to high cart abandonment.
User Story
“I hate my bedroom furniture, but I have no eye for design. I can't visualize how new items would look in my space, and I don't want to hunt across 10 different websites to find a matching set.”
Research
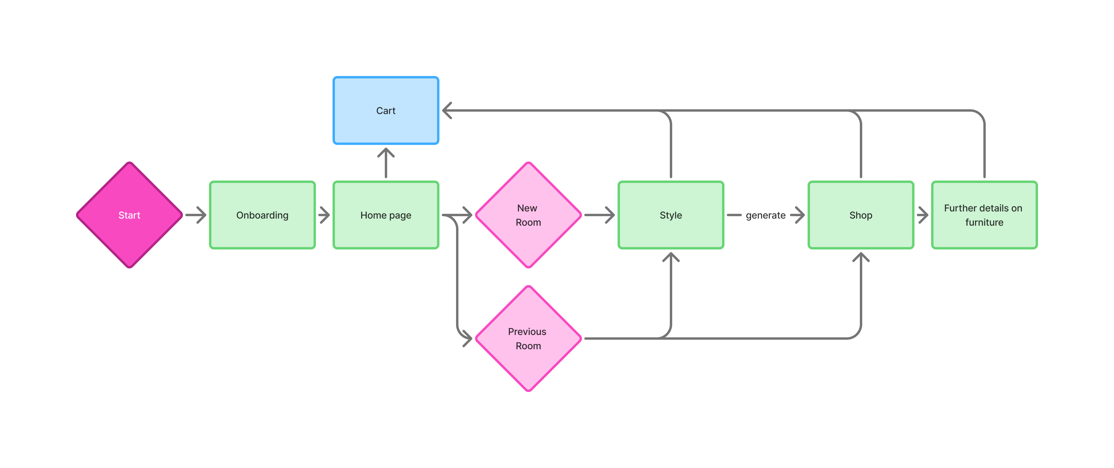
Stylo utilizes a high-intelligence, low-effort user flow that leverages Computer Vision and Generative AI to restyle a room in-place.

01
Capture
User takes a standard 2D photo. CV detects perspective lines and segments the architecture — floor, walls, ceiling.
02
Style
User selects a vibe (e.g. Modern Boho). The AI generates a photorealistic furniture layout overlaid directly onto the original photo, matching the room's lighting and shadows.
03
Identify
User taps a generated item. The system searches retail databases for real-world products that match the AI's "hallucinated" design.
04
Swap
User selects a real product; the AI instantly adjusts perspective and lighting to anchor it into the photo, replacing the generic AI piece.
05
Bundle
A "Room Cart" aggregates the visible products — Bed, Rug, Lamp — into a single itemized list for review.
06
Transact
A frictionless "Bundle Checkout" handles multi-vendor transactions in the background via Apple/Google Pay.
Solution
An AI-Powered Design Partner that bridges the gap between inspiration and reality — turning a single smartphone photo into a fully shoppable, photorealistic showroom.
Instant Room Restyling
Stylo allows users to see an immediate transformation of their current environment.
Contextual Sourcing
Every "dream" image generated is backed by real, available inventory, turning inspiration into an immediate purchase path.
Frictionless Fulfillment
Eliminates the need to visit multiple product pages or enter shipping info four different times.
Impact
1 App
All-in-One
Style, visualize, shop, and checkout — all in a single app. No tab-hopping, no separate tools, no friction between inspiration and purchase.
1 Photo
Zero Setup
No room scanning, no measurements, no LiDAR — one standard phone photo is all it takes to generate a fully styled, shoppable room.
100%
Hardware Inclusive
Standard JPEG processing instead of LiDAR — reach includes nearly every smartphone user globally.
Next Steps
Working with developers, I’d like to explore whether the AI can reliably swap a single piece of furniture—only the bedframe, for example—without hallucinating its measurements. Right now, generated items can drift in scale and proportion, making a “queen” look closer to a “king” once rendered into the room. Grounding the model in the room’s real dimensions would make the swap feel accurate and shoppable.
I’d also like to partner with engineering to speed up the style and room detection step. Since some latency is unavoidable, the next iteration will introduce a loading animation that communicates progress and keeps the experience feeling responsive.
Finally, I want to add a retry tool so users can quickly regenerate results when the AI hallucinates—turning a dead-end output into a single-tap recovery.
